CSP-J/S 历年一等奖分数线与2025年预测
作者: | 更新日期:
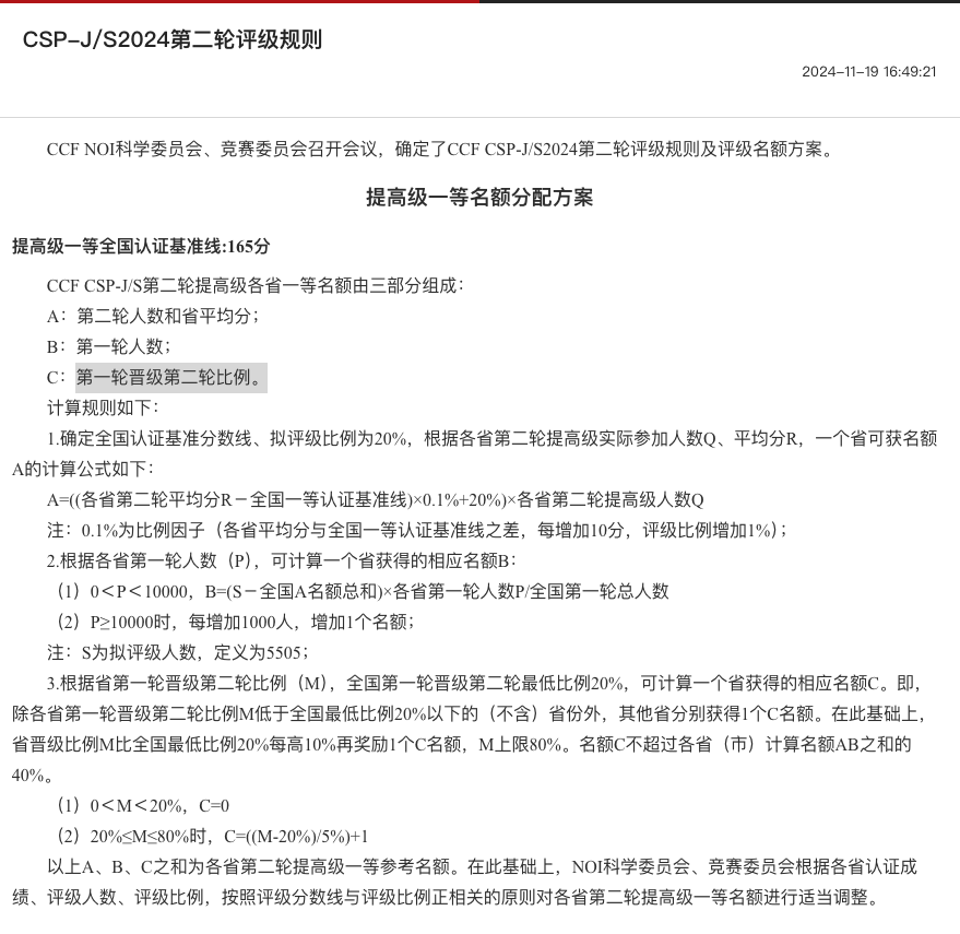
看了下评级规则,分数与参数人数、省平均分、第一轮人数、第一轮晋级比例有关。
本文首发于公众号:天空的代码世界,微信号:tiankonguse
零、背景
本文目标是尝试预测 CSP-J/S 2025 年各省的一等奖指导线(给出思路、模型与结果),并说明方法的假设与局限性。
我先收集了历年各省的一等奖分数线,阅读了官方的评分规则,接着做了两类简单的预测:一是基于历年分数与题目“总难度分”的线性回归;二是基于 2024 年分数的线性调整预测。
最终给出对结果的判断与建议。
一、历年 CSP-J/S 一等奖分数线
下面给出历年(按省)的一等奖指导线趋势图(图片为作者收集并绘制的数据):


从数据(排除 2019 年数据)可以观察到几个规律:
1)CSP-J/S 一等奖指导线总体呈上升趋势;
2)各省差异较大,但重庆和浙江近三年的分数都相对较高;
3)部分省份在 2022 和 2023 年因疫情或其他原因缺失数据,导致样本不完整。
二、评分规则分析
官方 2024 年第二轮评分规则说明显示,评分与“一等奖划定”并非仅由题目难度决定,而是受多种因素联合作用:省内总报名/参赛人数、省平均分、第一轮晋级人数与比例等都会影响最终的一等奖人数或分数线。
来源: https://www.noi.cn/xw/2024-11-19/834421.shtml

因此,若要进行精确预测,需要较多省级统计数据(例如每省参赛总人数、平均分和第一轮晋级比例)。
这些数据公开度有限,且规则本身含有个人成绩/阈值/分段计算,使得直接从题目难度推断分数线存在较大不确定性。
三、预测方法与实现
总结我的尝试与思路:
数据:主要使用作者收集到的历年各省一等分数线与每届题目的难度等级。
特征构造:为简化,把四道题的难度等级映射为“难度分”(例如把简单、偏难、难等离散等级映射为数值),然后把一场比赛的总难度分定义为四题难度分之和。
模型:先用线性回归(OLS)把各省的一等奖分数线拟合为总难度分的线性函数,这是最简单的基线模型;
其次试了一个更保守的方法,即以 2024 年分数为基准,按 2025 年总难度分与 2024 年难度分的比例进行线性调整(相当于局部回归/缩放)。
模型一:基于历年分数与总难度分的线性回归
将历年各省一等分数作为因变量,总难度分作为自变量,做线性回归。模型示意图如下:

CSP-J 预测结果如下:

CSP-S 预测结果如下:

模型评估与观察:该线性模型为非常简化的近似,实际预测误差偏大。以提高组(J)为例,模型对浙江的预测约 188 分,感觉偏高;也可能是有些省份被模型低估了(例如重庆应与浙江接近)。
模型二:以 2024 年为基准的线性调整
由于不同时间规则不同,时间越远误差越大,因此我又尝试了一个更保守的策略:以 2024 年实测分数线作为基准,按 2025 年题目总难度分与 2024 年难度分的比例进行线性调整。
这个方法隐含假设:省内其他影响因素短期内稳定,分数线随题目整体难度按比例变动。
所以我又写了一个公式,只依赖 2024 年的分数线和 2025 年的难度分,进行一个简单的线性调整。
CSP-J 预测结果如下:

CSP-S 预测结果如下:

这样看来就好多了,不过貌似 CSP-J 的分数线预测的有点高了。
四、最后
CSP-J/S 的一等分数线受多种因素影响(题目难度、报名人数、平均分、一轮晋级比例、省级名额分配等),
单纯只用历年分数与题目难度来预测,误差太大了;
所以还是继续等待官方公布的分数线吧。
《完》
-EOF-
本文公众号:天空的代码世界
个人微信号:tiankonguse
公众号 ID:tiankonguse-code
本文首发于公众号:天空的代码世界,微信号:tiankonguse
如果你想留言,可以在微信里面关注公众号进行留言。
